财中社 李旼 2026-04-02 16:32 3.4w阅读
曾因隐匿47亿元收入招致巨额罚款的虞美人创始人于文红,近日因宣称开展“提取年轻人血液”业务并自称获海尔投资,被海尔金控公开打假。海尔方面于3月30日发布严正声明,表示已固定证据,将追究相关法律责任。
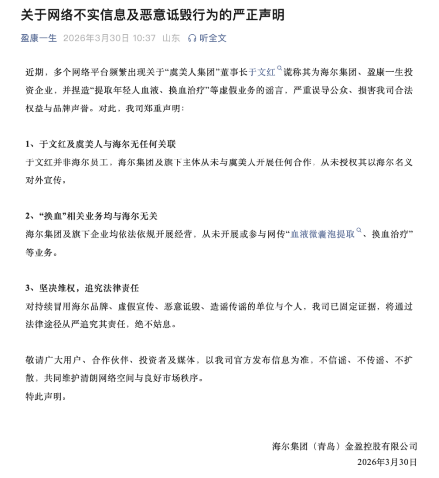
曾因隐匿47亿元收入招致巨额罚款的虞美人创始人于文红,近日因宣称开展“提取年轻人血液”业务并自称获海尔投资,被海尔集团(青岛)金盈控股有限公司(下称“海尔金控”)公开打假。
海尔方面于3月30日发布严正声明,表示已固定证据,将追究相关法律责任。
虚构的“背书”:海尔金控的证据固定与切割
在近期流传的会议视频中,被拥趸称为“医美教母”的于文红再次施展其高超的营销技巧。她向一众高净值客户宣称,虞美人是海尔集团、盈康一生投资的企业,背靠价值百亿的血液制品药厂,并拥有相关批文,能“垄断性”开展换血业务。
海尔金控是海尔集团旗下的金融控股平台,负责整体产业金融的运作;而盈康一生则是海尔旗下的物联网大健康生态品牌,深耕生物医疗(如上市企业盈康生命、海尔生物)等核心领域。
然而,这种强行贴靠头部大健康企业的策略很快遭遇重锤。海尔金控于2026年3月30日发布声明,明确指出于文红并非海尔员工,双方从未开展任何合作。
针对由于文红描述的“血液微囊泡提取、换血治疗”等业务,海尔金控强调公司从未参与。海尔方面特别指出,目前已固定相关证据,将通过法律途径追究责任。这种即刻且彻底的切割,让于文红此前在社交平台和线下会议中苦心经营的“豪门背景”瞬间失去了信用支撑。
荒诞的“永生”:名流包装下的伪科学叙事
作为资深的“富婆收割机”,于文红极其擅长通过制造稀缺性来精准筛选客户。她的目标群体高度锁定在拥有极强消费能力、对生命质量有着极度焦虑的高净值女性。
为了收割这群“富婆”,她不仅宣称每月花费百万进行“换血抗衰”,更在2025年10月的视频中高调宣称,一种所谓的“永生针”将于年底在迪拜上市,声称注射后状态能比小30岁的男友还要年轻。
这种对“逆转衰老”的极致宣扬,建立在她密不透风的个人包装之上。在虞美人官网和社交媒体上,于文红被贴上了“艺术面雕创始人”“会长”等诸多标签。为了强化其社交阶层,她曾大肆宣传自己连续6年参加戛纳电影节,并发布在海湖庄园参加晚宴甚至被英国女王“接见”的消息。
然而,这些光环在法律与科学层面均无法为其业务合规性正名。美国FDA曾明确警告,非医疗用途的血浆输注不仅无抗衰效果,还伴随着过敏、凝血功能异常及艾滋病、肝炎等传染病传播等巨大健康隐患。
合规问题不断:营收对标上市公司的隐匿账本
于文红的商业版图,始终伴随着监管部门的严厉处罚。早在2011年,央视《焦点访谈》就曾揭露其在无主诊医生资质的情况下亲自操刀。此后,浙江经视也曾直击其旗下诊所拒不提供医师执业证、主诊医生信息不明的乱象。
最令外界关注的是其惊人的敛财能力与财务透明度。2022年税务部门查实,于文红实控的杭州古名文化艺术策划有限公司旗下“千和医疗美容诊所”,在四年间利用个人银行账户隐匿服务收入高达47.55亿元。
这一数字刷新了公众对医美行业的认知:一个美容诊所的年营收,竟足以令诸多A股上市公司汗颜。对比2021年数据,这一规模不仅远超同期的朗姿股份(002612)、爱美客(300896),甚至能与行业巨头华熙生物(688363)并肩。最终,该公司被处以8827万元的罚款。
即便身负重罚且深陷家族反目、其弟于文忠公开悬赏征集其违法证据的窘境,于文红依然频繁活跃在社交媒体。业内人士指出,其利用加盟商层层返点、通过奢华会务集中收拢客群的“会务性营销”模式,本质是利用名流光环制造信息不对称,对高净值人群进行精准的财富收割。
指向未来的核查:喧嚣后的真相还原
回看于文红的起家之路,是一段典型的“包装史”。1971年出生于大连工人家庭的她,19岁即进入美容行业养家糊口。从1993年创办形象设计工作室,到2004年在香港创立虞美人国际集团,再到2009年进军杭州,她用敢打敢拼的原始积累和日益极致的个人包装,将自己从一名美容从业者,逐步塑造成了游走于国际名流圈的“医美教母”。
然而,这种成功轨迹始终伴随着巨大的法理争议。从早期的无证行医、中期的巨额偷税到如今的“换血”风波,于文红与虞美人的争议贯穿了其商业扩张的全过程。一边是精心打造的“白手起家女富豪”人设与名流合影;另一边则是监管处罚不断、亲属反目举报,成为行业争议的典型符号。
令人费解的是,在历经多次官媒曝光与巨额偷税处罚后,这类涉嫌伪科学的业务与虚假背书为何依然能反复横跳?这种在法律边缘反复试探的底气究竟源自何处?
在海尔金控已明确“固定证据并将追责”的背景下,相关言论的传播路径、资金对应关系以及业务真实性,或将面临更具体的核查与还原。一旦脱离了真实与合规的基石,最终留给实控人的往往不再是财富传奇,而是更具穿透力的法律核查。









